网站首页
赢乐lV概况
领导简介
赢乐lV概况
党建园地
教科研动态
区校采风
教育新闻
学习专栏
网站首页
赢乐lV概况
领导简介
赢乐lV概况
党建园地
教科研动态
区校采风
教育新闻
学习专栏
当前位置:
网站首页
>
通知公告
>
正文
网站首页
教育新闻
通知公告
财务信息公示
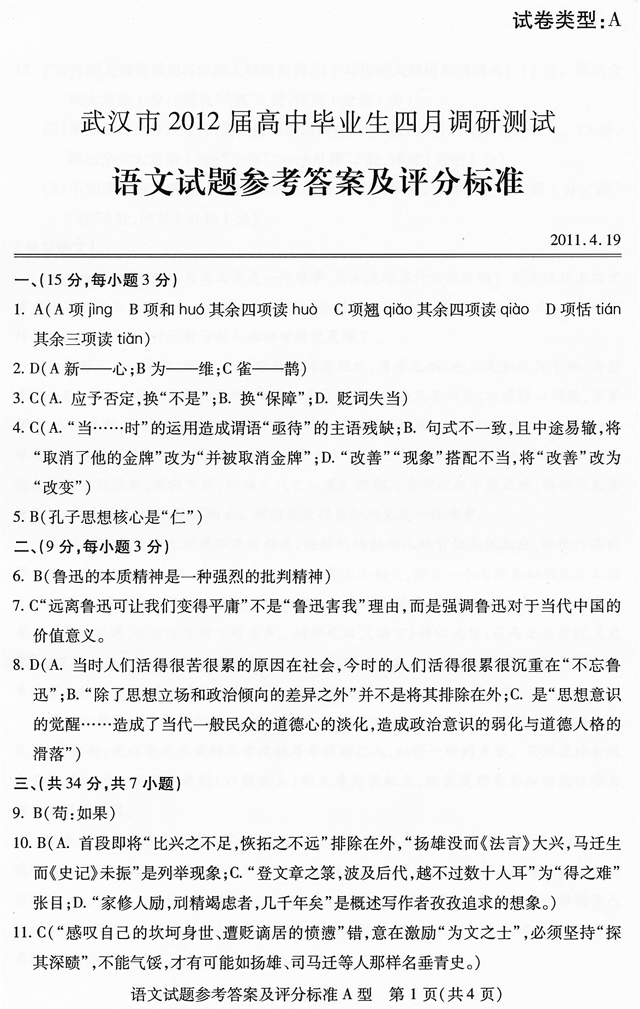
高三语文4月调考答案评分标准A
来源:转载
发布时间:2012/05/04 12:00:05
作者:中学教研室
点击:
上一条:
高三理科数学4月调考答案评分标准B
下一条:
高三语文4月调考答案评分标准B